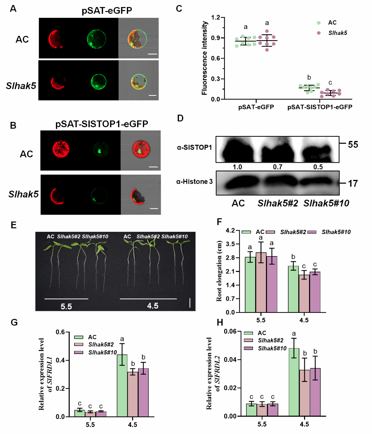
本站消息 近日,学校园林园艺学院蔬菜营养逆境与品质改良杨建立/范伟团队在园艺学一区TOP期刊《Horticulture Research》(IF=8.5)上在线发表题为“A novel SlSTOP1-SlHAK5-cytosolic pH feedback loop drives dual adaptation to proton and aluminum toxicity in tomato”的研究论文。该研究发现SlHAK5不仅是STOP1调控的下游靶基因,更能通过调节胞质pH稳态来反馈维持STOP1蛋白稳定性,形成SlSTOP1-SlHAK5-胞质pH正反馈回路,从而协同增强番茄抗酸铝性,为培育抗酸铝番茄新品种提供理论依据。

酸性土壤约占全球耕地的40%,当pH值低于5.5时,土壤中的铝会以毒性Al3+形态释放,严重抑制植物根系生长,最终导致不同作物25-80%的产量损失。SENSITIVE TO PROTON RHIZOTOXICITY1 (STOP1) 转录因子是植物应对酸铝毒害的核心调控因子,但酸和铝信号如何协同调控其蛋白稳定性的分子机制仍然不清楚。本研究综合运用荧光探针法和非损伤微测技术,发现铝胁迫诱导的根尖胞质酸化是SlSTOP1蛋白积累的关键因素。进一步通过比较转录组分析发现,SlHAK5能够同时受铝毒和酸胁迫的诱导表达,并介导铝胁迫下胞质pH稳态来反馈调节SlSTOP1蛋白稳定性。研究成果丰富了现有SlSTOP1-SlHAK5调控机制的认知,为培育适应酸性土壤的作物新品种提供了理论依据。

学校青年教师祝慧慧博士和硕士研究生白玉芝为论文共同第一作者,学校为论文第一署名单位,园林园艺学院杨建立/范伟教授为论文共同通讯作者。该研究得到该工作得到国家自然科学基金,浙江省自然科学基金重点项目,云南省农业联合专项、ac米兰官网中文网站高层次引进人才启动经费和云南省蔬菜生物学重点实验室建设项目(202302AN360017)资助。
论文链接:https://doi.org/10.1093/hr/uhaf241